福建高速养护网 - 开元官方网站登录
网站首页
公司概况
公司简介
公众出行指南
开元官方网站登录
全部
公司新闻
企业文化
通知公告
政策法规
人力资源
经营管理
全部
招标采购
政策法规
党建之窗
网站首页
开元官方网站登录
ky开元(中国)
招标采购
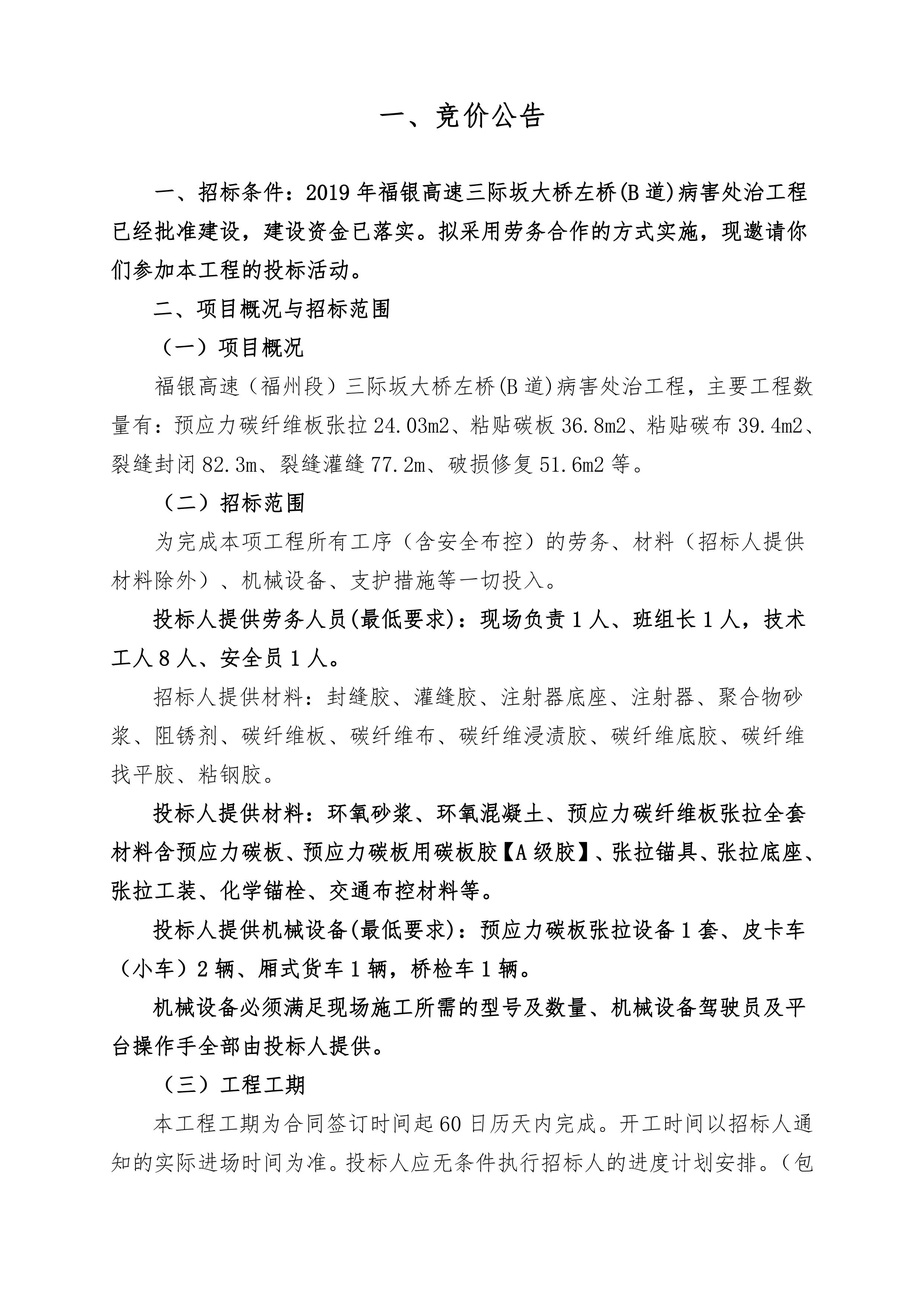
2019年福银高速三际坂大桥左桥(B道)病害处治工程劳务合作队伍选择竞价公告
2019-03-28 13:00:47
tttmi
82
上一篇
: 公司党委委员郑忠毅到漳龙龙岩段路面提升改造工程检查指导现场施工工作
下一篇
: 2019年生产及管理车辆采购邀请公告
公司概况
公司简介
公众出行指南
开元官方网站登录
公司新闻
企业文化
通知公告
政策法规
人力资源
经营管理
招标采购
政策法规
联系我们
友情链接:
福建省高速公路集团有限公司
美橙云
米揣建站
shengyou胜游首页
|
胜游平台
|
明博电竞手机版
|
完美体育网页版登录界面
|
球速体育网页版
|
九州官方网站
|
明博电子竞技
|
江南网页版入口
|
亚游会首页
|